近日,浙江大学医学院附属第一医院精神卫生中心胡少华教授、来建波特聘研究员,联合浙江大学脑科学与脑医学学院,
浙江大学极端光学技术与仪器全国重点实验室及良渚实验室龚薇教授、斯科教授团队在《Molecular Psychiatry》(中科院
一区,IF:10.1)发表了题为“Gut microbiota modulates synaptic plasticity, connectivity, and dopamine transmission in t
he VTA-mPFC pathway in bipolar depression”的最新研究。该研究首次系统阐明了肠道菌群如何通过影响中脑腹侧被盖区
至内侧前额叶皮层这一关键奖赏与情绪调控环路,导致突触可塑性损伤和多巴胺能信号减弱,从而诱发双相障碍抑郁样表
型。这一发现为理解双相障碍的“肠-脑轴”机制提供了直接实验证据,并为开发针对肠道微生态或特定神经环路的干预策略
开辟了新途径。

双相障碍是一种以躁狂/轻躁狂与抑郁反复发作为特征的精神疾病,其发病机制复杂,治疗难度大。越来越多的证据表明,
肠道菌群失调是双相障碍的重要表型之一,但菌群如何影响神经系统功能尚不清楚。
研究通过粪菌移植技术,将双相抑郁患者的肠道菌群移植至小鼠体内,成功构建了抑郁样行为模型。移植患者菌群的小鼠
表现出活动减少、绝望行为增加和快感缺失等核心抑郁症状。肠道菌群分析证实,移植后小鼠的菌群结构与患者高度相似,
并富集了Alistipes、Klebsiella等与炎症相关的菌属。


转录组分析发现,BD抑郁样小鼠内侧前额叶(medial prefrontal cortex,mPFC)皮层中与“突触后翻译”相关的基因表达显
著下调,提示突触蛋白合成功能障碍。形态学分析进一步证实,这些小鼠内侧前额叶神经元的树突棘密度,尤其是代表成
熟连接的蘑菇状树突棘,明显降低。

利用跨单突触病毒示踪技术绘制全脑输入图谱,研究发现BD抑郁样小鼠中,来自腹侧被盖区(ventral tegmental area,VTA)
投射至内侧前额叶谷氨酸能神经元的多巴胺能连接特异性减少。VTA是大脑奖赏中枢,其向前额叶的多巴胺投射对动机和情
绪至关重要。此发现首次从神经环路结构上,将肠道菌群与双相抑郁相关的奖赏环路缺陷联系起来。

研究进一步聚焦于内侧前额叶至基底外侧杏仁核环路的上游神经元定位。发现该特定环路在抑郁样小鼠中接收的输入发
生改变,其中来源于VTA的输入完全缺失。这提示肠道菌群的影响具有环路特异性,可能共同破坏了对情绪和应激信号
的整合处理能力。

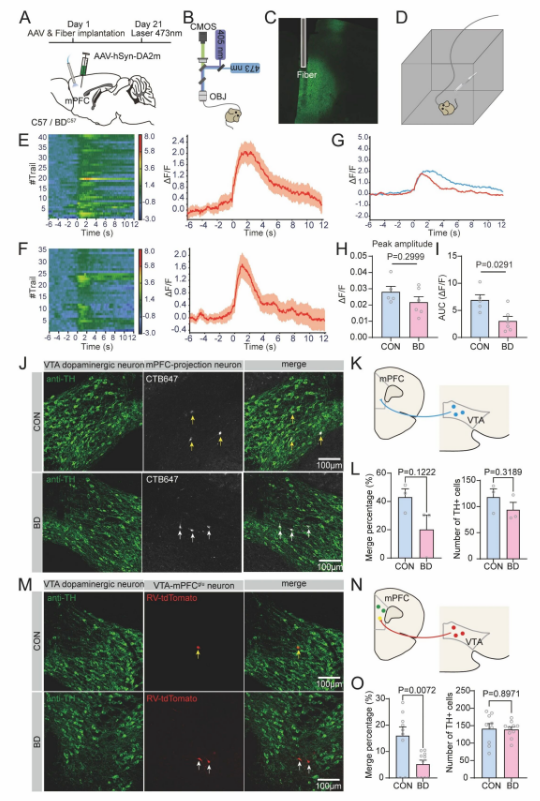
通过光纤光度记录法,研究实时监测到抑郁样小鼠内侧前额叶在应激刺激下的多巴胺释放反应显著减弱。同时,实验证
实,从VTA投射至内侧前额叶的多巴胺能神经元数量也呈减少趋势。完整揭示了肠道菌群参与该通路功能与结构同步受
损的机制。

该研究系统阐释了肠道菌群通过“肠脑轴”调控特定神经环路的突触可塑性与多巴胺能传递,从而参与双相障碍抑郁症状
发生的潜在机制。不仅深化了对双相障碍病理生理的理解,也为未来开发靶向肠道菌群或VTA-mPFC环路的精准干预策
略(如菌群调控、神经调控或新型药物联合治疗)提供了全新的科学依据和潜在治疗方向。
浙江大学医学院汤安英博士生和陈轶雯博士生为本文的共同第一作者,浙江大学医学院附属第一医院精神卫生中心胡少
华教授、来建波特聘研究员,浙江大学脑科学与脑医学学院、浙江大学极端光学技术与仪器全国重点实验室、良渚实验
室龚薇教授、斯科教授团队为本文共同通讯。本研究得到国家重点研发计划项目(2023YFC2506200)、科技创新2030
重大专项项目(2021ZD0200401)、国家自然科学基金项目(82571735、82471542、82201676)、浙江省重点研发计
划项目(2023C03077、2024C03150、2025C01119、2024C03098、2025C02109)资助完成。研究得到了全省精神障碍精
准诊疗重点实验室、浙江大学极端光学技术与仪器全国重点实验室、良渚实验室、浙江大学脑科学和脑医学学院、南湖
脑机交叉研究院及良渚实验室等平台的大力支持。